资讯信息
NEWS
资讯信息
NEWS
文献导读|在心力衰竭建模与修复中具有高应用成熟度的工程化人类心肌
2021-05-24
促进干细胞分化的心肌细胞结构和功能的成熟仍然是疾病建模、药物筛选以及心脏修复应用的关键挑战。来自美国的Malte Tiburcy, James E. Hudson等学者报道了具有高应用成熟度的工程化人类心肌(EHM),他们用一种系统的方法来设计具有出生后心脏结构和功能特性的工程化人类心肌(EHM),并在工程化人类心肌(EHM)中促进心肌细胞成熟向成人表型转化。
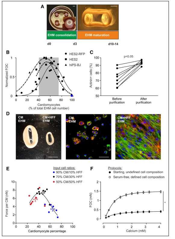
该篇文章系统地研究了细胞成分、基质和培养基条件,以便在无血清条件下从胚胎和诱导的具有器官型功能的多能干细胞来源的心肌细胞和成纤维细胞构建EHM,同时使用形态学、功能和转录组分析来衡量EHM的成熟度,与平行单层细胞培养相比,无偏转录组分析为EHM的成熟提供了证据。为了证明EHM在“人体心衰”模型中的适用性,该文章使用了儿茶酚胺过度刺激方案,其结果与临床心力衰竭的表现相似。


结果证实了EHM具有同新生心脏一样的重要结构和功能特性,包括:(1) M带组成功能性合胞体的杆状心肌细胞;(2) 收缩力与真正新生心肌水平相似;(3) 正向力频响应;(4) 通过β1-和β2-肾上腺素受体信号通路引起β-肾上腺素刺激介导的肌力反应;(5) 通过转录组分析证明EHM分子水平的成熟。经茶酚胺刺激后EHM表现出包括收缩功能障碍、心肌细胞肥大、心肌细胞死亡和N-末端B型利钠肽前体释放的现象,这些都是心力衰竭的典型特征。此外,还根据心脏修复的预期临床需求,证明了EHM的可扩展性。该研究结果为在特定无血清培养基条件下,从胚胎和诱导多能干细胞分化的心肌细胞进行疾病建模和大规模工程化人类心肌参与心脏修复的体内适用性提供了概念证明,同时也向组织工程修复心脏的临床转化迈出了重要一步。
原文链接:https://www.researchgate.net/publication/313410537